Sixth 3D classes
All classes
(
7811x12783
,
3905x6391
,
1952x3195
,
976x1597
,
488x798
)
GUI
(
5795x2303
,
2897x1151
,
1448x575
)
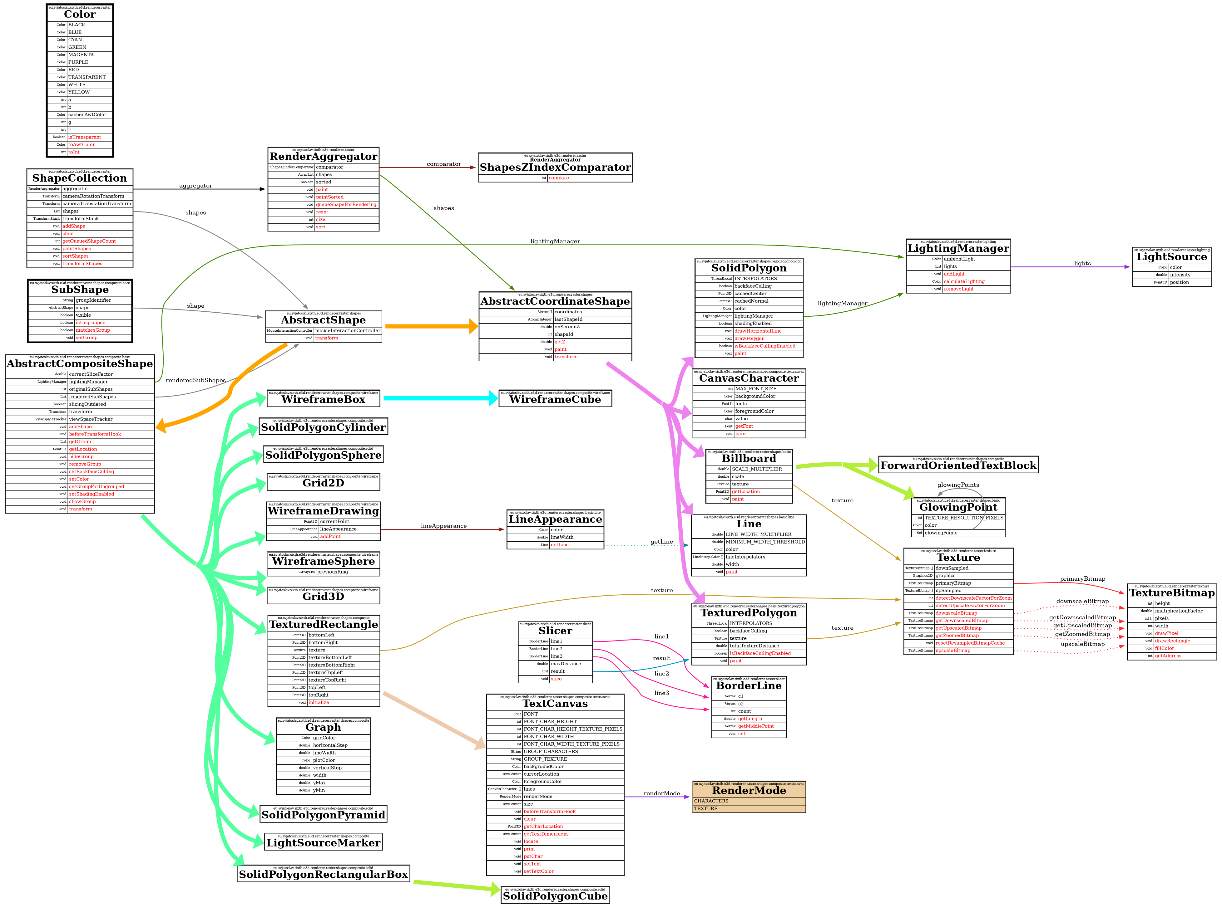
Raster engine
(
3365x6696
,
1682x3348
,
841x1674
,
420x837
)